AI-Native Software Engineer
I build production AI systems for
industrial & EU R&D projects
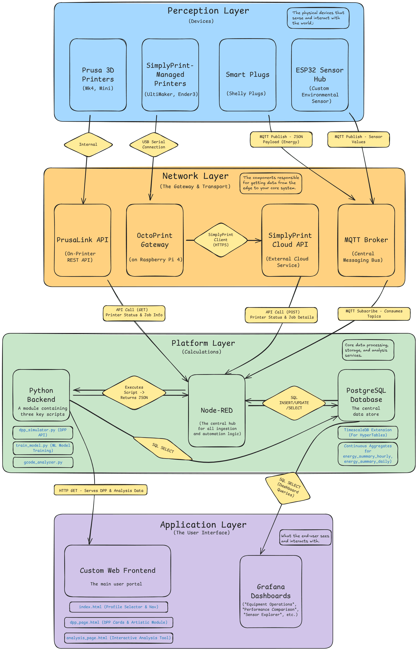
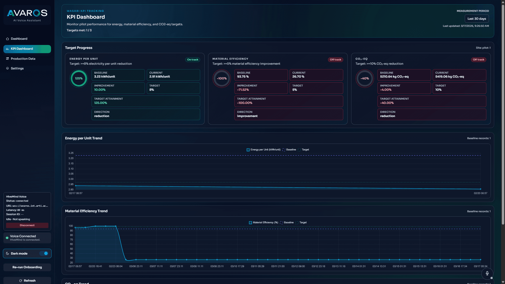
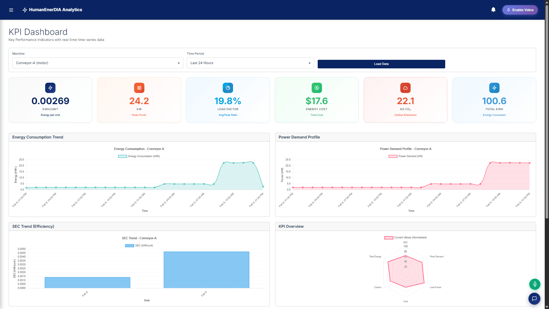
From 7-agent AI swarms on Gemini to voice-first factory assistants, from custom ESP32 firmware to 19.2M-reading analytics platforms — I architect, build, and ship production AI systems end-to-end. Every project is AI-native: built with AI agents, powered by AI.
Featured Projects
EU R&D, industrial AI, and production systems
Core Expertise
AI & Multi-Agent Systems
7-agent AI swarms, RAG pipelines, OVOS voice skills, RASA chatbots, Gemini 2.5 Flash, LLM orchestration, prompt engineering
Industrial IoT & Hardware
Custom ESP32 firmware (C++), MQTT/Modbus, 30+ monitored machines, Grafana dashboards, Node-RED pipelines, TimescaleDB
Full-Stack & Mobile
React, Next.js, FastAPI, Flutter, Electron, Docker-Compose, PostgreSQL, Firebase — web, mobile, and desktop
EU R&D & Production Delivery
3 FabLab field deployments, WASABI consortium, ISO 50001 compliance, Clean Architecture, team leadership
Let's build something real
Open to AI engineering leadership, Applied AI roles, and EU R&D collaborations. I ship production systems, not prototypes.
Contact Me





























